
MIL-PRF-22097/5E
mm
Inches
mm
Inches
mm
Inches
mm
Inches
mm
Inches
mm
Inches
.001
0.03
.016
0.41
.030
0.76
.075
1.91
.125
3.18
.175
4.45
.010
0.25
.018
0.46
.040
1.02
.100
2.54
.165
4.19
.250
6.35
.015
0.38
.020
0.51
.050
1.27
.115
2.92
.172
4.37
NOTES:
1. Dimensions are in inches.
2. Unless otherwise specified, tolerance is ±.005 (.13 mm).
3. Metric equivalents (to the nearest .01 mm) are given for general information only and are based upon
1 inch = 25.4 mm.
4. The entire slot of the actuating screw must be above the surface of the unit.
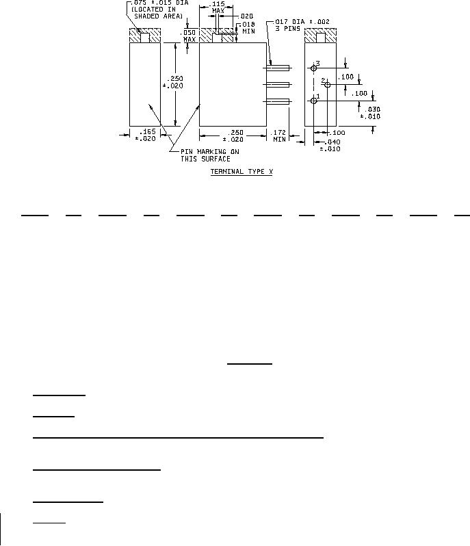
FIGURE 1. Style RJ26 - Continued.
3.3 Power rating. The power rating shall be .25 watt for characteristic C and characteristic F.
3.4 Terminals. Characteristic C and characteristic F are available with P-type, W-type, and X-type terminals.
3.5 Nominal resistance value and maximum rated ac or dc working voltage. Nominal resistance values and
maximum rated ac or dc working voltages shall be as specified in table I.
3.6 Actual effective electrical travel. Actual effective electrical travel shall be 10 turns minimum, and 25 turns
maximum.
3.7 Operating torque. Operating torque shall be a maximum of 3 ounce-inches.
3.8 Pure tin. The use of pure tin, as an underplate or final finish, is prohibited both internally and externally. Tin
content of resistor components and solder shall not exceed 97 percent, by mass. Tin shall be alloyed with a
minimum of 3 percent lead, by mass (see 6.4).
3
For Parts Inquires call Parts Hangar, Inc (727) 493-0744
© Copyright 2015 Integrated Publishing, Inc.
A Service Disabled Veteran Owned Small Business